Instance Verification Kit (IVK)

spin lock @ [21211+37+/linux-3.19-rc1/drivers/usb/gadget/udc/goku_udc.c]
Instance Signature: lock

The Matching Pair Graph:


Function Name
Control Flow Graph (CFG)
Events Flow Graph (EFG)
Source Correspondence
dma_advance [14814+11+/linux-3.19-rc1/drivers/usb/gadget/udc/goku_udc.c]
done [7326+4+/linux-3.19-rc1/drivers/usb/gadget/udc/goku_udc.c]
ep0_setup [35184+9+/linux-3.19-rc1/drivers/usb/gadget/udc/goku_udc.c]
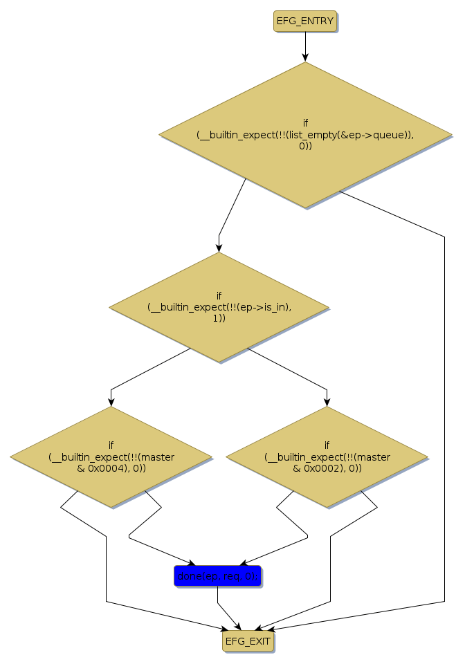
goku_dequeue [20655+12+/linux-3.19-rc1/drivers/usb/gadget/udc/goku_udc.c]
goku_ep_disable [6204+15+/linux-3.19-rc1/drivers/usb/gadget/udc/goku_udc.c]
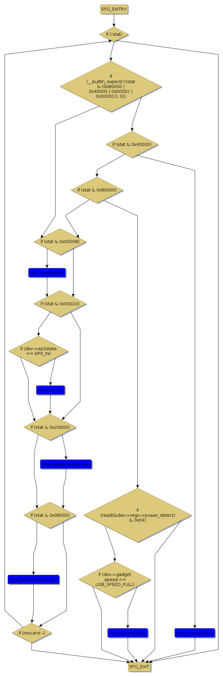
goku_irq [38355+8+/linux-3.19-rc1/drivers/usb/gadget/udc/goku_udc.c]
goku_udc_stop [34852+13+/linux-3.19-rc1/drivers/usb/gadget/udc/goku_udc.c]
nuke [20320+4+/linux-3.19-rc1/drivers/usb/gadget/udc/goku_udc.c]
read_fifo [9926+9+/linux-3.19-rc1/drivers/usb/gadget/udc/goku_udc.c]
stop_activity [34573+13+/linux-3.19-rc1/drivers/usb/gadget/udc/goku_udc.c]
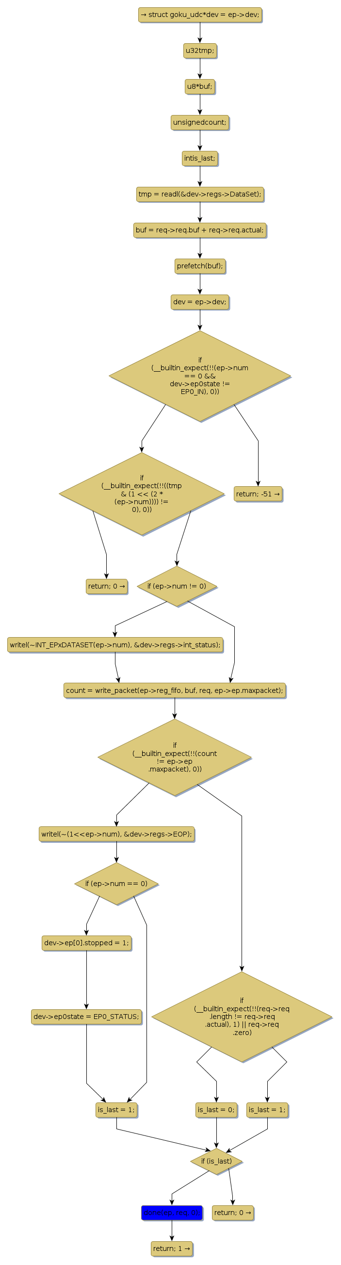
write_fifo [8528+10+/linux-3.19-rc1/drivers/usb/gadget/udc/goku_udc.c]